近日,动科国产在线 生猪产业科技创新团队庞卫军教授课题组在猪肌肉生物学研究方面取得系列研究进展,相关研究成果分别在《 Journal of Animal Science and Biotechnology 》、《 Journal of Agricultural and Food Chemistry 》、《 International Journal of Biological Macromolecules 》和《 Journal of Biological Chemistry 》等国际知名学术期刊发表。我校均作为第一单位,博士研究生娜仁其木格、赵甜甜、伊旭东和硕士生巢明坤分别为论文第一作者,庞卫军教授和蔡瑞副教授为论文通讯作者。

图1. 猪SOL/EDL-EXO的鉴定及其对LD肌内脂肪细胞的成脂功能模式图
我国是世界第一猪肉生产和消费大国,2023年生猪出栏7亿头以上,相当于每两人消费一头猪,但肉质亟待提升。因此,改善猪肉质是生猪育种重大问题也是国家对生猪产业的重大需求。肌内脂肪含量及肌纤维类型与猪肉的大理石纹、多汁性、嫩度和风味息息相关,是评价猪肉品质的重要指标。该研究发现180日龄猪比目鱼肌(SOL,肉色较红)肌内脂肪含量显著高于趾长伸肌(EDL,肉色偏白),其原因是SOL肌内脂肪细胞具有更强的脂质积累能力。研究发现与EDL外泌体(EDL-EXO)相比,SOL-EXO可促进肌内脂肪细胞脂质沉积。此外,蛋白组学分析发现,SOL-EXO与EDL-EXO间有72个差异显著蛋白,其中31个在SOL-EXO中下调,41个在SOL-EXO中上调。深入研究表明,SOL-EXO和EDL-EXO差异表达蛋白主要参与脂质代谢和分解过程,且前者促进背最长肌(LD)肌内脂肪细胞成脂,后者则发挥抑制作用(图1)。该研究表明猪不同类型骨骼肌肌纤维分泌的外泌体是猪肌内脂肪沉积新的调控因子,研究结果为从肌-脂互作的角度调控猪肌内脂肪沉积以改善肉质提供了新思路。

图2. 单细胞测序解析猪皮下与肌内脂肪沉积差异
猪皮下与肌内脂肪沉积的差异调控机制一直是生猪产业亟待解决的重大问题。因此,了解脂肪库中脂肪生成的不同机制对于改善肉质至关重要。该研究对仔猪的皮下和肌内脂肪进行单细胞转录组学测序,评估了不同脂肪细胞亚型的组成差异。结果发现肌内脂肪存在更高比例CD34+干细胞,而皮下脂肪存在更高比例CD54+前脂肪细胞,表明机体可以通过控制脂肪细胞库的组成来决定后天脂肪库的成脂分化潜能。此外,研究表明肌系细胞通过分泌AMD等多种因子抑制肌内脂肪的分化,而这些肌源细胞因子的受体在皮下脂肪的水平远低于皮下脂肪(图2)。因此,细胞库中细胞类型和脂肪细胞微环境的不同也是导致皮下脂肪和肌内脂肪沉积能力差异的重要原因。

图3. m6A修饰的PHKG1调控猪肌内前体脂肪细胞成脂分化的作用与机制模式图
m6A甲基化修饰是调控猪肌内脂肪沉积的重要因素之一。该研究基于m6A-seq绘制了猪肌内前体脂肪细胞成脂分化的m6A修饰图谱,挖掘了m6A修饰的关键基因 PHKG1 。进一步研究发现METTL3介导 PHKG1 上GA(m6A)CU位点发生m6A甲基化修饰,导致PHKG1表达上调,抑制肌内脂肪沉积。此外,发现相较于瘦肉型大白猪,脂肪型八眉猪的METTL3、 PHKG1 及m6A甲基化水平更低(图3),表明 PHKG1 及其m6A甲基化修饰是八眉猪肌内脂肪含量高的重要原因之一。该研究揭示了猪肌内前体脂肪细胞成脂分化过程中的m6A表观遗传机制,鉴定了调控猪肌内脂肪沉积的m6A修饰关键基因 PHKG1 ,为猪肌内脂肪沉积分子育种提供新的关键靶基因。

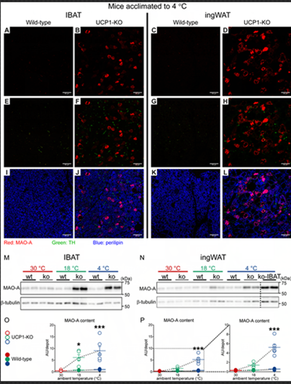
图4. Ucp1基因缺失动物棕色和白色脂肪组织抵御低温环境的分子机理解析
脂肪组织产热对出生仔猪抵御低温环境有着重要作用,而脂肪组织产热主要依靠解偶联蛋白UCP1。该研究发现Ucp1基因缺失动物棕色和白色脂肪组织在低温环境条件下表现出明显的巨噬细胞招募现象,但这些招募的巨噬细胞不参与去甲肾上腺素的合成和代谢过程。同时,棕色脂肪组织表现出超生理浓度的交感神经支配,这种支配使棕色脂肪细胞特异性表达MAO-A,导致脂肪组织的线粒体氧化呼吸链缺失(图4)。该成果阐明了Ucp1基因缺失时,棕色脂肪组织和白色脂肪组织在面对低温环境时的差异性表型及机制,对理解仔猪的低温适应性和仔猪饲养管理具有重要意义。
以上科研成果得到了国家自然科学基金(32272847,32202642和U22A20516),国家生猪产业技术体系(CARS-35)、国家重点研发项目(2021YFF1000602)和陕西省重点研发计划项目(2022ZDLNY01-04)等项目的资助。
原文链接:
1. //jasbsci.biomedcentral.com/articles/10.1186/s40104-024-01029-0
2. //pubs.acs.org/doi/10.1021/acs.jafc.4c01044
3. //www.sciencedirect.com/science/article/pii/S0141813024035335#ab0005
4. //linkinghub.elsevier.com/retrieve/pii/S0021925824001364